韩国av
韩国av
English
韩国av概况
韩国av简介
现任领导
历任领导
机构设置
治理机构
师资队伍
现职教师
荣休教师
曾任教师
本科生教育
通知公告
专业介绍
规章制度
下载中心
研究生教育
通知公告
研究生培养
规章制度
下载中心
学术科研
通知公告
规章制度
科研动态
下载中心
学团工作
通知公告
团学动态
学子风采
下载中心
党建工作
党总支简介
党建动态
合作交流
通知公告
合作项目
外事回顾
英美法实验班
校友工作
通知公告
校友动态
校友风采
地方立法研究院
机构设置
新闻动态
立法资讯
韩国av
English
韩国av概况
韩国av简介
现任领导
历任领导
机构设置
治理机构
师资队伍
现职教师
荣休教师
曾任教师
本科生教育
通知公告
专业介绍
规章制度
下载中心
研究生教育
通知公告
研究生培养
规章制度
下载中心
学术科研
通知公告
规章制度
科研动态
下载中心
学团工作
通知公告
团学动态
学子风采
下载中心
党建工作
党总支简介
党建动态
合作交流
通知公告
合作项目
外事回顾
英美法实验班
校友工作
通知公告
校友动态
校友风采
地方立法研究院
机构设置
新闻动态
立法资讯
通知公告
当前位置:
主页
->
通知公告
->
正文
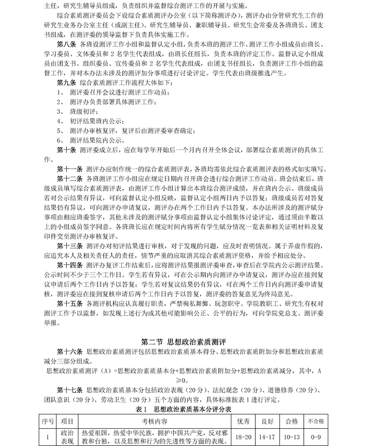
烟大韩国av 【2016】6号韩国av 研究生综合素质测评办法(试行)
信息来源:
发布日期:2016-06-30
烟大韩国av 【2016】6号韩国av 研究生综合素质测评办法(试行)
烟大韩国av 【2016】6号韩国av 研究生综合素质测评办法(试行)
上一条:
2016年下半年科研项目申报进度表
下一条:
烟大韩国av 【2016】8号关于颁发2016年思源·德和衡优秀毕业生奖学金的决定